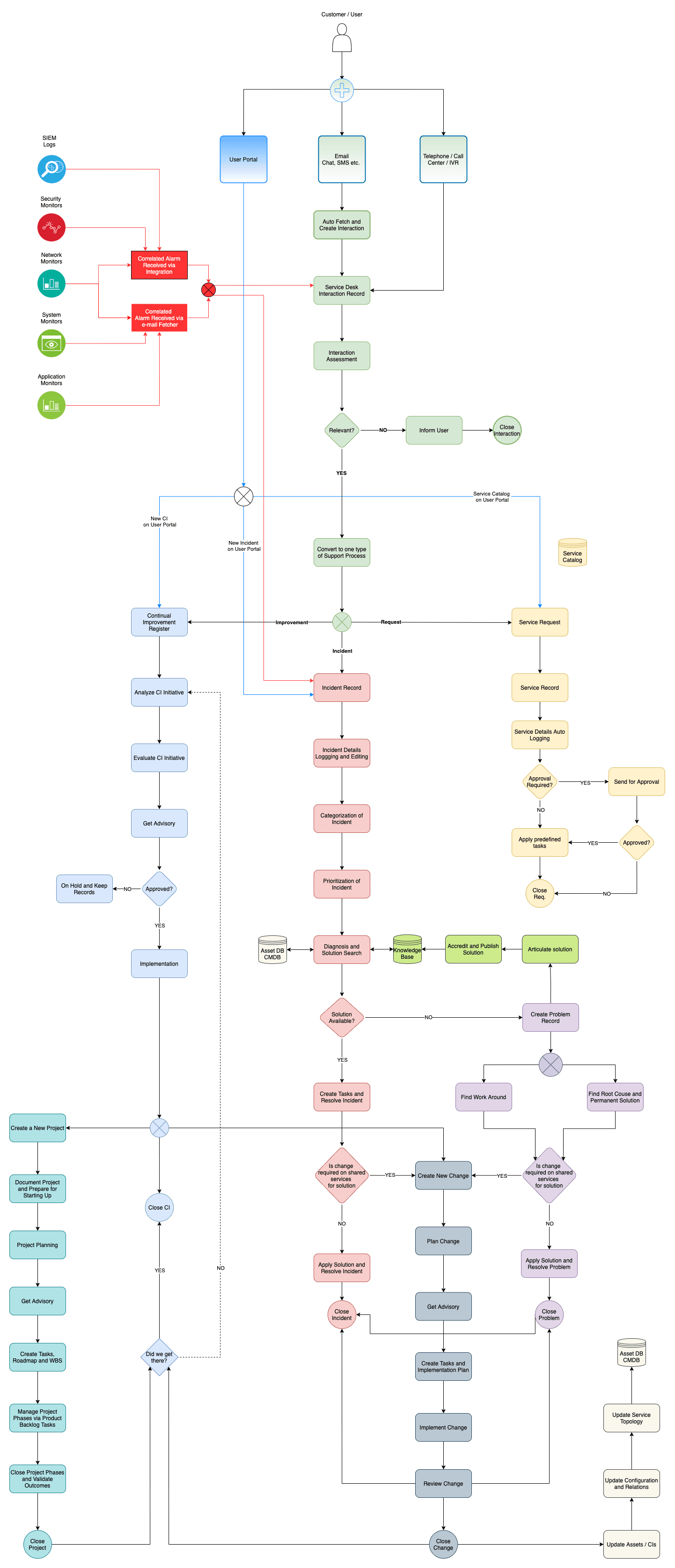
ITIL4 ile birlikte sadeleşen ve pratikleşen servis yönetimi süreçlerinin dijitallaştirilmesinde bir yol haritası mı arıyorsunuz? Örnek süreç entegrasyonu veya süreç modeli mi araştırıyorsunuz.
Servicecore ITIL4 tam uyumlu süreçleri ve bu süreçlerin entegrasyonunu aşağıda detaylarıyla bulabilirsiniz.
Bu modelde temel operasyon ve servis pratiklerinin ITIL4 practices rehberlerindeki akışlarla birebir uyumlu bir modelin nasıl entegre edileceğini ve Servicecore bünyesinde bu entegrasyonun nasıl yapılmakta olduğu görebilirsiniz.
